由于动车班次非常频繁,并且会根据铁路调图(通常每季度或半年更新一次)而调整,因此提供一个完整的、精确到分钟的实时列表是不现实的,但您可以按照下面的 查询方法 获取最准确、最及时的信息。

(图片来源网络,侵删)
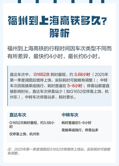
这里为您提供一个 典型时段的班次示例,让您对福州到上海的动车有一个大致的了解:
福州南 → 上海虹桥 典型班次示例
| 车次 | 出发站 | 到达站 | 出发时间 | 到达时间 | 历时 | 主要停靠站(部分) | 备注 |
|---|---|---|---|---|---|---|---|
| G1632 | 福州南 | 上海虹桥 | 07:00 | 12:24 | 5小时24分 | 宁德、温州南、义乌、杭州东 | 早晨出发,中午到达 |
| G1656 | 福州南 | 上海虹桥 | 08:15 | 13:35 | 5小时20分 | 霞浦、温州南、台州、杭州东 | 上午出发,午后到达 |
| G76 | 福州南 | 上海虹桥 | 09:00 | 14:13 | 5小时13分 | 宁德、温州南、金华、杭州东 | 经停站较少,速度较快 |
| G328 | 福州南 | 上海虹桥 | 10:35 | 15:52 | 5小时17分 | 宁德、温州南、义乌、杭州东 | 上午出发,下午到达 |
| G1650 | 福州南 | 上海虹桥 | 12:40 | 18:04 | 5小时24分 | 霞浦、温州南、台州、杭州东 | 午后出发,傍晚到达 |
| G1646 | 福州南 | 上海虹桥 | 14:10 | 19:35 | 5小时25分 | 宁德、温州南、金华、杭州东 | 下午出发,傍晚到达 |
| G760 | 福州南 | 上海虹桥 | 16:20 | 21:33 | 5小时13分 | 宁德、温州南、义乌、杭州东 | 下午出发,晚上到达 |
| G1644 | 福州南 | 上海虹桥 | 17:55 | 23:13 | 5小时18分 | 宁德、温州南、台州、杭州东 | 晚上出发,深夜到达 |
重要信息与查询方法
主要车站
- 出发站: 通常是 福州南站,少数车次可能从福州站始发,但绝大多数都从福州南站出发。
- 到达站: 通常是 上海虹桥站,上海虹桥站是高铁枢纽,交通非常便利,少数车次可能到达上海站,请务必在购票时看清。
行程时间
- 从福州南站到上海虹桥站,动车(高铁)的行程时间通常在 5小时10分钟 至 5小时30分钟 之间。
- 时间会因车次、停靠站数量以及是否需要待避其他列车而略有差异。
票价参考 (二等座)
- 二等座: 约 ¥440 - ¥470 元
- 一等座: 约 ¥740 - ¥780 元
- 商务座: 约 ¥1750 元以上
- (票价可能会有小幅浮动,请以实际购票为准)
如何查询最准确的实时时刻表?
强烈建议您通过以下官方渠道查询,信息最准确、票源最可靠:
-
首选方法:铁路12306 官方App/网站
- 这是中国国家铁路集团的唯一官方售票平台。
- 操作步骤:
- 打开“铁路12306”App或网站。
- 在出发地输入“福州”或“福州南”。
- 在目的地输入“上海”或“上海虹桥”。
- 选择您的出行日期。
- 点击“查询”,即可看到所有可售车次的准确时刻、余票信息和价格。
-
其他常用方法:第三方旅行App
(图片来源网络,侵删)- 如 携程、去哪儿、飞猪 等。
- 这些平台整合了12306的数据,并提供比价、酒店预订等一站式服务,也非常方便。
出行小贴士
- 提前购票: 福州到上海是热门线路,尤其是在节假日(如春节、国庆)和周末,建议您提前1-2周通过12306 App购票,以确保有票。
- 预留时间: 请至少提前 30-45分钟 到达福州南站,因为车站较大,需要安检、进站、找站台。
- 携带证件: 动车票是实名制的,请务必携带 身份证 原件乘车,进站和检票都需要刷身份证。
- 注意站名: 福州有两个主要火车站(福州站和福州南站),上海也有两个(上海站和上海虹桥站),购票和乘车时一定要看清楚,以免跑错。
希望这些信息能帮助您顺利规划行程!祝您旅途愉快!

(图片来源网络,侵删)
